网站首页
医院概况
医院简介
现任领导
院容院貌
就医指南
便民措施
就诊须知
就诊须知
就诊流程
门诊分布
入院须知
入院须知
入院流程
出院须知
出院须知
出院流程
出诊信息
医保指南
柳州职工医保
柳州居民医保
来宾职工医保
医院交通
科室导航
内科
神经内科
心血管内科
呼吸内科
内分泌科
消化内科
肾内科
风湿免疫学科
肿瘤血液内科
老年医学科
外科
神经外科
胸心血管外科
关节外科
脊柱外科
创伤骨科
乳腺外科
普外一病区
普外二病区
泌尿外科
耳鼻咽喉头颈外科
医疗美容整形外科
医疗美容门诊部
妇产科
妇科
产科
儿科
儿科
其它临床科室
急诊科
重症医学科
麻醉科
康复医学科
中医科
全科医学科
眼科
皮肤科
感染性疾病科
口腔科
口腔门诊部
医技科室
放射科
超声诊断科
心脑电生理科
医学检验科
输血科
临床营养科
病理科
药学部
高压氧科
其它科室
健康体检管理中心
预防保健科
儿保科
医务部
护理部
新闻中心
专题专栏
精彩视频
媒体关注
党群工作
党建园地
主题教育
党史学习教育
我为群众办实事
青年风采
职工文化
文明医院
清廉医院
廉政建设
专项惩腐
全区医药领域腐败问题集中整治
领导干部利用职权或影响插手工程项目谋私贪腐问题专项整治
医疗物资采购腐败问题专项整治
深入纠治医疗卫生邻域腐败和作风问题专项整治
普法知识
清廉账户
教学科研
学院动态
教学天地
学院介绍
办学特色
专业特色
师资队伍
健康科普
住培专栏
图书馆
信息公开
院务公开
人事招聘
采购公告
医院概况
医院简介
现任领导
院容院貌
就医指南
便民措施
就诊须知
入院须知
出院须知
出诊信息
医保指南
医院交通
科室导航
内科
外科
妇产科
儿科
其它临床科室
医技科室
其它科室
新闻中心
专题专栏
精彩视频
媒体关注
党群工作
党建园地
青年风采
职工文化
文明医院
清廉医院
廉政建设
专项惩腐
普法知识
清廉账户
教学科研
学院动态
教学天地
健康科普
住培专栏
图书馆
信息公开
院务公开
人事招聘
采购公告
当前位置:
网站首页
·
新闻中心
· 正文
新闻中心
专题专栏
精彩视频
媒体关注
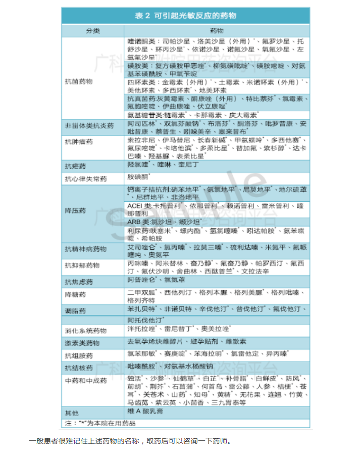
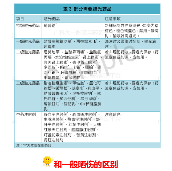
夏天防晒:小心“药物光敏反应”!这些药服用后不宜晒太阳
作者:药学部 梁少聪
发布时间:2021-07-28
浏览:
上一条:第30个世界母乳喂养周:喂爱哺乳,守护母乳力量
下一条:【我为群众办实事】第一临床医学院赴忻城义诊