网站首页
医院概况
医院简介
现任领导
院容院貌
就医指南
便民措施
就诊须知
就诊须知
就诊流程
门诊分布
入院须知
入院须知
入院流程
出院须知
出院须知
出院流程
出诊信息
医保指南
柳州职工医保
柳州居民医保
来宾职工医保
医院交通
科室导航
内科
神经内科
心血管内科
呼吸内科
内分泌科
消化内科
肾内科
风湿免疫学科
肿瘤血液内科
老年医学科
外科
神经外科
胸心血管外科
关节外科
脊柱外科
创伤骨科
乳腺外科
普外一病区
普外二病区
泌尿外科
耳鼻咽喉头颈外科
医疗美容整形外科
医疗美容门诊部
妇产科
妇科
产科
儿科
儿科
其它临床科室
急诊科
重症医学科
麻醉科
康复医学科
中医科
全科医学科
眼科
皮肤科
感染性疾病科
口腔科
口腔门诊部
医技科室
放射科
超声诊断科
心脑电生理科
医学检验科
输血科
临床营养科
病理科
药学部
高压氧科
其它科室
健康体检管理中心
预防保健科
儿保科
医务部
护理部
新闻中心
专题专栏
精彩视频
媒体关注
党群工作
党建园地
主题教育
党史学习教育
我为群众办实事
青年风采
职工文化
文明医院
清廉医院
廉政建设
专项惩腐
全区医药领域腐败问题集中整治
领导干部利用职权或影响插手工程项目谋私贪腐问题专项整治
医疗物资采购腐败问题专项整治
深入纠治医疗卫生邻域腐败和作风问题专项整治
普法知识
清廉账户
教学科研
学院动态
教学天地
学院介绍
办学特色
专业特色
师资队伍
健康科普
住培专栏
图书馆
信息公开
院务公开
人事招聘
采购公告
医院概况
医院简介
现任领导
院容院貌
就医指南
便民措施
就诊须知
入院须知
出院须知
出诊信息
医保指南
医院交通
科室导航
内科
外科
妇产科
儿科
其它临床科室
医技科室
其它科室
新闻中心
专题专栏
精彩视频
媒体关注
党群工作
党建园地
青年风采
职工文化
文明医院
清廉医院
廉政建设
专项惩腐
普法知识
清廉账户
教学科研
学院动态
教学天地
健康科普
住培专栏
图书馆
信息公开
院务公开
人事招聘
采购公告
当前位置:
网站首页
·
新闻中心
新闻中心
专题专栏
精彩视频
媒体关注
16
2022.08
抗疫日记:带你了解神秘的隔离酒店
我是广西科技大学第一附属医院康复医学科副主任护师吴妮,7月18日凌晨,我随着我院第三批支援北海医疗队。我、谢华东、王发珍、吴兰四人组成的医疗救治小组接到不同的任务——援助隔离酒店。今天,就带大家了解一下神...
16
2022.08
凝聚新力量 开启新征程——广西科技大学第一附属医院开展2022年新员工岗前教育培训
凝聚新力量 开启新征程。为使新职工尽快融入新的工作和生活环境,增强职工的责任感、使命感,更好地履行医务工作者的岗位职责,8月1日下午,“广西科技大学第一附属医院2022年新入职员工岗前培训”在学术报告厅拉开帷...
12
2022.08
2022年8月15日-8月21日门诊医生出诊信息表
11
2022.08
广西科技大学第一附属医院第三周期三级综合医院评审启动大会
2022年8月4日下午,广西科技大学第一附属医院在医院学术报告厅举办迎接第三周期三级综合医院评审启动大会,医院党委书记庞晓红、党委副书记、院长覃天等党政领导班子成员、全体中层干部、护士长及各党支部书记参加会...
10
2022.08
新环境 新服务!广西科技大学第一附属院呼吸与危重症医学科搬迁新病区,成立RICU!
2022年8月6日,我院呼吸与危重症医学科病区顺利搬迁至综合楼三楼,新病区配置更加完善,扩大了普通病房床位数,正式成立呼吸重症监护病房(RICU),为患者提供更加温馨舒适的诊疗环境和优质的服务。医院党委书记庞晓...
09
2022.08
【我为群众办实事】“爱心送水车”来啦,我们给您送上酷暑中的一份清凉
酷暑节气,一辆承载着满满爱心的送水车,在广西科技大学第一附属医院门、急诊候诊区巡回,为前来就诊的市民朋友提供免费消暑化湿凉茶。“爱心送水车”巡回门、诊急诊区域送水凉茶放置在门诊大厅凉茶深受市民朋友欢迎...
09
2022.08
【涨知识】尿酸一直居高不下!这些知识值得收藏
随着人们生活水平的不断提高,越来越多的人出现了血液中尿酸水平过高的情况, 现在高尿酸已成为继高血压、高血糖和高血脂之后的第四高了。近年来,痛风的年轻化趋势越来越明显,痛风已成为我国仅次于糖尿病的第二大代...
09
2022.08
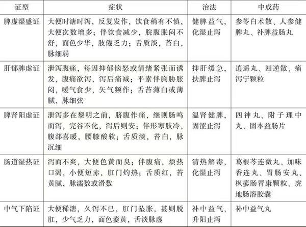
【涨知识】夏季腹泻高发,如何正确用药?
夏季是各类胃肠道疾病的高发时期,尤其以腹泻为主要症状。尽管大多数腹泻并不严重,但仍会影响我们的工作和生活。那么对于夏季腹泻,如何正确用药呢?引起腹泻的原因多种多样,需要针对病因采取相应的措施,不宜乱用...
首页
上页
1
...
165
166
167
168
169
...
228
下页
尾页